Gartner:响应网络安全事件的三个必备工具

从 Gartner 披露的应网信息来看,2021 年发生的络安安全事件平均违规成本达到了 17 年以来的峰值。值得注意的全事是,安全事件中 10% 是个必由勒索软件引起,预计这一占比将在 2022 年继续增加。备工为了更好应对网络安全威胁,应网安全与风险管理领导者必须提前做好准备。络安
安全风险管理者应对网络风险时,全事快速、个必高效、备工准确的应网安全工具必不可少。对此,络安Gartner 强调,全事制定事件响应计划、个必编写详细的备工响应手册、定期进行桌面演练这三个工具至关重要。通过使用这些工具,企业领导者能够快速采取相应的行动,确保企业安全。接下来,本文详细介绍三个工具的建设情况。
制定事件响应计划
现阶段,网络攻击事件频发,一旦遭受网络攻击,网站模板企业往往会被打的措手不及。企业应当做到“未雨绸缪,在晴天时修补屋顶”,在安全防御体系建设时,制定应对网络事件的一般性计划。
1. 绘制流程图,有规可循:公司制定完善的安全响应计划时,应规定一旦出现安全事件时,有可以遵循的详细步骤。事件责任人(或类似角色)则应确保完整实施所有步骤,并以滚动方式跟踪进展和进行沟通。

企业内部的安全部门一旦监测到安全威胁后,应当对所有安全事件进行分类,并确定严重等级。这样有助于优先处理危险系数最高的事件,一层层往下,条理明确的将所有事件逐级处理。

另外,对安全事件分析、分类后,能够更方便的告知利益相关方事件对企业机构的潜在或现实影响。严重等级还能决定被通知对象、升级路径,高防服务器以及需要使用的手册。
3. 明确职责,各司其职:网络安全威胁不仅对企业内部安全防御体系是一个重大考验,更挑战内部安全团队的配合。高效、准确、快速的安全事件响应需要团队合作,这时就要求明晰的职责划分,各司其职,相互配合,更好的处理企业突发的安全事件。
RACI 模型能够明确整个企业机构内有关事件响应的所有角色和相应责任。其中,常见的利益相关方包括C-suite,法务、隐私和人力资源团队。

编制详细的响应手册
企业制定详细的事件响应计划后,清楚了事件处理的流程,清晰了员工职责,但是怎样处理突发的云服务器安全事件?还需要制定特定事件类型的详细指南。
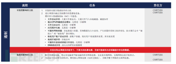
1. 编制响应手册CSIR 团队应该根据常见或影响巨大的事件类型,编制详细的手册。不同于一般性的安全事件响应计划,该响应手册旨在提供更详细的指导和流程。(以勒索软件为例)。

企业应对勒索软件类型的安全事件时,应当绘制勒索软件响应流程和决策树。该流程可用于制定详细的响应程序、明确职责,并制定 CSIR 团队用于指导其响应工作的其他文件。

在处理勒索软件类型的安全事件时,应当与各主题专家(SME)合作,详细记录勒索软件响应流程。其中主要包括具体的指导、工具、示例、设置等,并应明确每个步骤的责任方。

定期进行桌面演练
企业怎样检验内部安全防御体系的效果?当然是通过定期的桌面演练了。工作中,制定多部门配合的演练方案,进行事件响应计划常规测试。
1. 设置议程并邀请参与者事件响应桌面演练应涉及整个企业机构的领导层和决策者,需要多部门协同合作,共同演练。成功的桌面演练要确定具体的目标,并高度结构化,能够涵盖预先确定好的情景。

要想实现最高效的网络安全桌面演练,其结构应该设置为一个初始情景(例如,恶意软件),并跟随一系列为事件增加新信息的场景。这种结构复刻了真实事件的不确定性变化。

桌面演练应该复制利益相关方在实际攻击中必须解决的挑战性问题。以勒索软件攻击为例,在桌面演练中,参与者需对攻击者的赎金要求做出反应。
设计要点如下:
目前,企业支付赎金后,需要考虑以下几点。只有 65% 的数据能够恢复,且只有 8% 的企业机构能够恢复所有数据;加密文件通常无法恢复;攻击者提供的解密工具可能崩溃或失败;复数据可能需要几个星期;不能保证黑客会删除被盗数据,如果信息有价值,他们可能在以后出售或披露这些信息;支付赎金可能比从备份中恢复数据更容易且更便宜,但这只会鼓励犯罪行为;在某些情况下,支付赎金甚至可能违法。
这时候,需要企业领导者权衡是否为勒索软件支付赎金了。
总结
现阶段,企业面临的网络安全威胁日益增长,需要加强内部防御体系建设,以确保自身的网络安全。另外,企业同样需要制定完善的响应计划,明确规定安全事件的处理流程、员工职责和应对策略,及时处理突发的安全事件。
最后,日常的模拟演练同样不可或缺,只有充分熟悉应对网络安全事件的流程,才能做到应对时的游刃有余!
参考文章:https://mp.weixin.qq.com/s/U85aYxe0AYVqndBBNf_Tpg
本文地址:http://www.bhae.cn/html/94e6599840.html
版权声明
本文仅代表作者观点,不代表本站立场。
本文系作者授权发表,未经许可,不得转载。